近日,北京五一视界数字孪生科技股份有限公司(“51WORLD”)近日完成2亿元Pre-IPO轮融资,由南宁焕新资本投资。
南宁焕新资本是南宁市于2023年12月28日组建成立的国有资本投资平台,首期注册资本30亿。工商信息显示,「51WORLD」历史投资方包括光速中国、云九资本、Star VC、国和投资、商汤科技等机构,以及葛卫东等个人投资人。
知情人士透露,「51WORLD」已聘请两家头部券商担任联合保荐机构,计划于近期以18C章在港交所主板上市。
自港交所2023年3月底推出18C章节以来,仅晶泰科技、黑芝麻智能、越疆科技3家企业以18C章递交上市申请,其中晶泰科技、黑芝麻智能已先后于2024年6月13日、2024年8月8日在港交所挂牌。
51WORLD成立于2015年2月,总部位于北京,是国家级专精特新“小巨人”企业。公司基于3D图形、物理仿真和AI技术,为客户提供一站式数字孪生产品和解决方案。自2017年以来,51WORLD还提出了“地球克隆计划”,即通过在虚拟世界中复刻地球,打造一个超大型仿真模拟器。
围绕计算机图形学及模拟仿真构建核心技术,51WORLD面向企业端与用户端推出三款核心产品:51Aes数字孪生平台、51Sim数据仿真平台、51Earth数字地球平台。
公司产品已被全球超千家大中型企业广泛应用,业务覆盖超200个城市,客户包括中国移动、中国联通、中国电信、国家电网、中铁、中建材、南水北调集团、华为、宝马、Surbana Jurong、NTT DATA、Sampas等,落地了雄安新区BIM管理平台、北京海淀城市大脑IOCC、宝马铁西数字孪生工厂、中铁工程装备数字孪生工厂、印尼雅加达CIM平台等多个数字孪生应用平台。
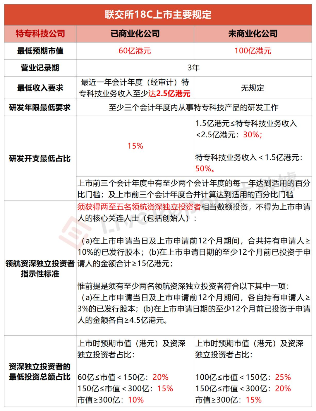
附:18C上市制度要求

来源:LiveReport大数据
文章来源:活报告公众号
您必须 [ 登录 ] 才能发表留言!